浙江省温州市瑞安市东山街道
暴力飞踹背后 足球精神该去向何处
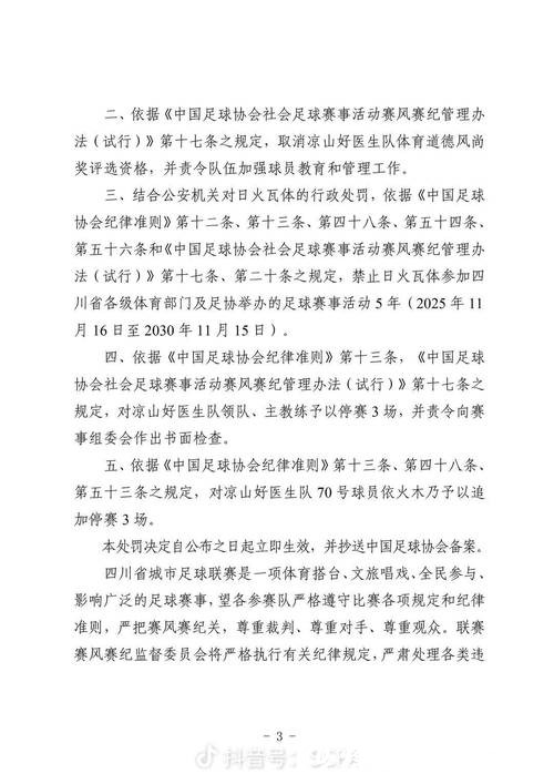
当“暴力飞踹拳击裁判 川超凉山好医生队球员日火瓦体省内禁赛5年”这一消息在网络上刷屏时,很多人最初的感受是震惊,随后是愤怒,再之后则是深深的遗憾和反思。一场本应展示团队协作与公平竞技的川超联赛,却因为球员对裁判实施飞踹、拳击等极端暴力行为,演变成了体育精神的反面教材。当足球场不再只是拼抢和战术,而变成攻击与伤害的舞台时,我们不仅是在讨论一名球员的失控,更是在质问一整个足球生态出了怎样的问题。
从事件本身来看,这位来自凉山好医生队的球员日火瓦体,在比赛中对判罚不满,情绪逐步升级,最终做出飞踹加拳击裁判的恶劣行为,导致赛场一度混乱。足协随即作出严厉处罚——省内禁赛5年。很多人关注的是“5年禁赛”到底重不重,但更值得关注的是,是什么让一名职业球员在公众目光下、在摄像机记录中仍敢于突破底线,把个人情绪宣泄成暴力攻击。
从规则层面说,任何联赛都对侵犯裁判、辱骂裁判有明确惩戒条款,川超联赛也不例外。球员在签约、注册、赛前动员时都被反复强调要尊重裁判、尊重对手。然而在激烈对抗、比分焦灼、情绪失控的多重压力叠加下,这些“人人都懂”的规矩往往被瞬间抛到脑后。这一次,日火瓦体选择了用脚和拳头“表达不满”,也就同时选择了承受最严厉的代价。
如果把视野放大,会发现暴力对待裁判并不是孤立事件。无论是国内草根联赛,还是海外职业赛场,都出现过球员甚至球迷围堵、推搡裁判的画面。有的只是言语辱骂,有的演化为群体冲突,还有极个别情况发展到人身伤害,甚至需要警方介入。这些案例在提醒我们:裁判权威一旦被频繁挑战,赛场秩序就会被一点点侵蚀,最终损害的是整个联赛的公信力。

在“暴力飞踹拳击裁判 川超凉山好医生队球员日火瓦体省内禁赛5年”这起事件中,公众舆论普遍支持重罚,原因之一,正是大家意识到裁判的安全与尊严,是所有比赛得以顺利进行的底线。没有裁判的权威,就没有规则的约束;没有规则的约束,竞技体育便会倒退成情绪与力量的粗暴对撞。从维护联赛形象、守住体育精神的底线出发,严惩是必要手段,也是向所有参与者发出的明确信号。
从心理和教育角度看,这名球员的极端行为绝不是某一瞬间的“偶然爆发”。很多基层球队在培养球员时,格外重视身体对抗、技战术配合,却忽视了长期的心理辅导、情绪管理训练。一些球员从少年时代起就习惯于用“硬气”“要面子”来掩盖脆弱与焦虑,当遭遇不利判罚时,缺乏将情绪合理疏导为积极动力的能力,只剩下简单粗暴的“发泄”。而这种发泄,在高压对抗的赛场上往往演变成暴力。
如果对比其他案例,可以看到不同选择带来的截然不同结果。比如在某些职业联赛中,球员同样对判罚不满,但他选择先与队长沟通,再由队长向裁判提出申诉,甚至赛后通过官方渠道申请复核判罚。这样的流程虽不一定能改变结果,却为球员保留了理性空间,也维护了球队和个人的职业形象。与之对照,日火瓦体的飞踹与拳击,不仅断送了自己几年的职业前景,也让凉山好医生队与川超联赛被迫承受负面舆论的阴影。
值得思考的是,5年禁赛带来的不仅是“惩罚”的威慑,更是一种“隔离反思”的机会。对于一名球员而言,五年几乎等同于重新开始。这段时间他将失去高水平比赛的平台,失去在同龄人中保持竞技状态的机会。如果不能在这五年里真正意识到错误的严重性,完成自我修复与成长,那么即便重新回到赛场,也难以赢回公众信任。从这个意义上说,禁赛不仅关乎纪律,更关乎人格的重建。

这起极端事件也暴露出部分联赛在现场安保与应急处置上的薄弱环节。如果在日火瓦体第一次出现激烈争执、情绪明显失控时,场边有更及时的劝阻、队友和教练有更坚定的拉拽与制止,甚至安保人员更快介入,或许可以将冲突控制在可逆范围内。球队和联赛组织者需要意识到,对暴力的零容忍不仅停留在赛后处罚,更要体现在赛前预案和赛中干预。
从价值观层面讲,足球之所以吸引人,不仅在于进球和比分,更在于它代表的一种精神:尊重、克制、团结与公平。当一名球员对裁判挥拳时,他打碎的不只是对方的尊严,也是观众对这项运动的信任。越来越多的家长把孩子送去踢球,是因为希望通过运动塑造品格,而不是学习如何发泄怒火。像“暴力飞踹拳击裁判 川超凉山好医生队球员日火瓦体省内禁赛5年”这样的新闻一再出现,只会让人质疑:我们在大力发展足球的是不是忽略了“做人比踢球更重要”这一最基本的常识。
要真正减少类似暴力事件的发生,解决方案绝不只是加重处罚。处罚是末端的防线,教育才是源头的治理。足协和联赛管理者可以在以下方面加大力度 其一 将尊重裁判与赛场礼仪纳入青训与准入考核,用实际案例教学,让年轻球员从一开始就明白冲动的代价 其二 建立球员心理辅导和情绪疏导机制,在赛季中定期开展心理健康课程,帮助球员学会在高压环境下保持冷静 其三 完善对裁判的保护和尊重机制,一旦出现苗头性行为,立即采取警告、停赛、公开通报等手段,形成有力震慑。

回看整个事件,很多人会感叹“何必呢”。如果那一刻日火瓦体只是愤怒地转身,或者将不满留到更衣室里发泄,而不是做出飞踹拳击裁判的决定,他就不会迎来漫长的5年禁赛。体育的魅力从来不在于“谁更能打”,而在于“谁更能在规则之内做到极致”。当我们再次提起“暴力飞踹拳击裁判 川超凉山好医生队球员日火瓦体省内禁赛5年”时,希望它不仅是一段负面新闻的记忆,更能成为一次关于体育精神、规则意识与情绪管理的深刻集体课堂。